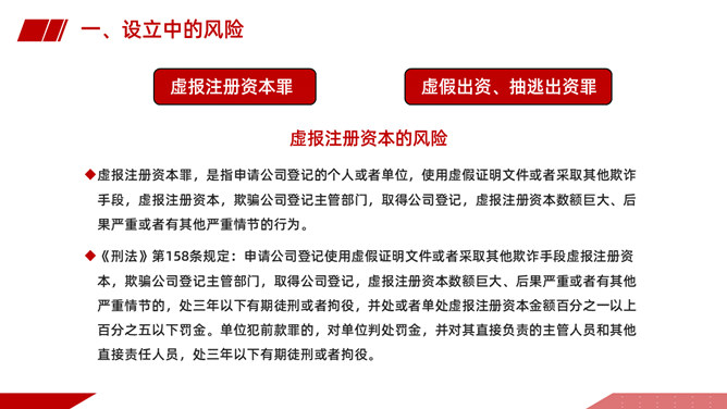
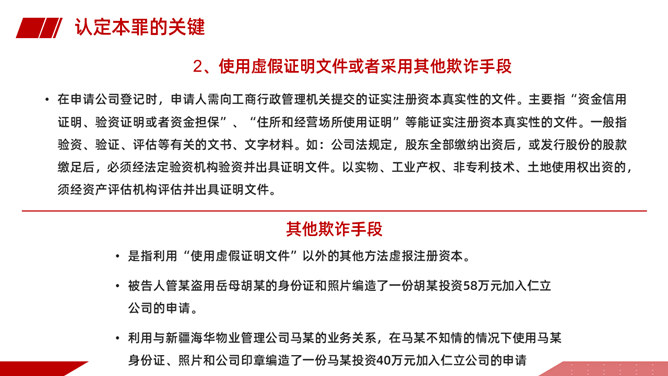
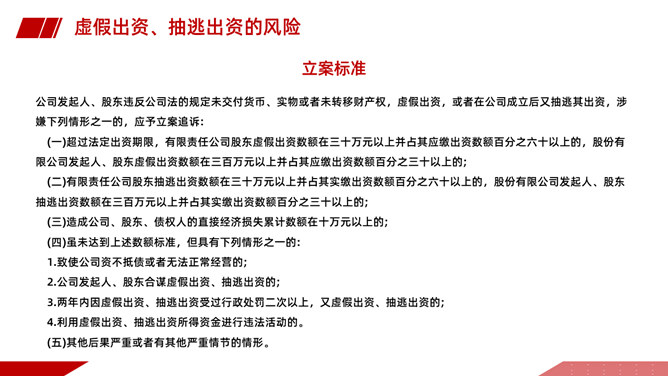
企业刑事法律危险防备PPT课件模板。包含企业高管与刑事犯罪、企业家面临的常见刑事法律危险、国有企业的刑事危险、企业家刑事法律危险控制与防备、企业家身处危境的自我维护等内容。
熊猫社区(资源合集)
网课资源|网盘群组
点击链接https://fh.leobba.cn/QX54、
即可加入考研、考公考编、四六级、计算机等级考试、教师编等【免费网课网盘群组】
易和谐资料优先在群组内补发
或者夸克APP内搜索群号:970062162
即可加入考研、考公考编、四六级、计算机等级考试、教师编等【免费网课网盘群组】
易和谐资料优先在群组内补发
或者夸克APP内搜索群号:970062162
© 版权声明
THE END




























暂无评论内容